
数据科学学院正在筹办一年一次的计算机设计大赛,主要针对数科院学生,以下是设计大赛实施方案与通知内容。想要得到更多了解,请查看官网:http://jsjds.ruc.edu.cn/-。
一、大赛说明
本赛事始筹于2007年,始创于2008年,已经举办了13届66场赛事。目前,大赛是全国普通高校学科竞赛排行榜榜单的赛事之一。大赛国赛的参赛对象是中国大陆当年在校的本科生(含来华留学生),参赛作品的指导教师是在高校担任本科生教学任务的教师。
大赛以三级竞赛形式开展,校级初赛(1月-4月)——省级复赛(5月)——国家级决赛(简称“国赛”,7月-8月),国赛只接受省级赛(含省市赛、跨省区域赛和省级直报赛区)上推的参赛作品。校赛、省级赛可自行、独立组织。参赛院校应安排有关职能部门负责参赛作品的组织、纪律监督与内容审核等工作,保证本校竞赛的规范性和公正性,并由该学校相关部门签发组队参加大赛报名的文件。
1. 2021年(第14届)大赛作品共分14大类(组),具体包括:
(1)软件应用与开发。
(2)微课与教学辅助。
(3)物联网应用。
(4)大数据应用。
(5)人工智能应用。
(6)信息可视化设计。
(7)数媒静态设计(普通组,证书上不出现“普通组”三字,下同)。
(8)数媒静态设计专业组。
(9)数媒动漫与短片(普通组)。
(10)数媒动漫与短片专业组。
(11)数媒游戏与交互设计(普通组)。
(12)数媒游戏与交互设计专业组。
(13)计算机音乐创作(普通组)。
(14)计算机音乐创作专业组。
其他信息可查看:20210517231262896289.docx(live.com)
二、报名时间
现阶段我院正在积极组织2022年的计算机设计大赛,请同学们积极踊跃的报名。报名比赛时间如下表:
名称
|
时间
|
报名时间
|
2021-10-15-2021-11-15
|
校级初赛
|
2022.1-2022.4
|
省级复赛
|
2022.5
|
国家级决赛
|
2022.7-2022.8
|
省级网络初评时间:2022.4.27-2022.5.4
省级现场决赛时间:2022.6月上旬
三、报名通道
1.发送邮件至:972690562@qq.com
2.扫码加入微信群即可(推荐)
四、参赛方式
1-3人一组,组队参与项目开发,共同完成作品。参赛小组提交报名表格、材料、作品。报名后,会有校内校外老师共同辅导,为学生完成项目的开发提供帮助。
五、学校奖励政策
为增强学生创新意识,培养学生的创新思维和实践操作能力,提高学生运用所学知识解决实际问题的能力,促进教育教学改革,学校鼓励学生积极参加各级各类学科竞赛活动。结合学校实际,为提高竞赛活动成效,使竞赛管理工作更加科学化、规范化和制度化。学校提供以下指导文件:
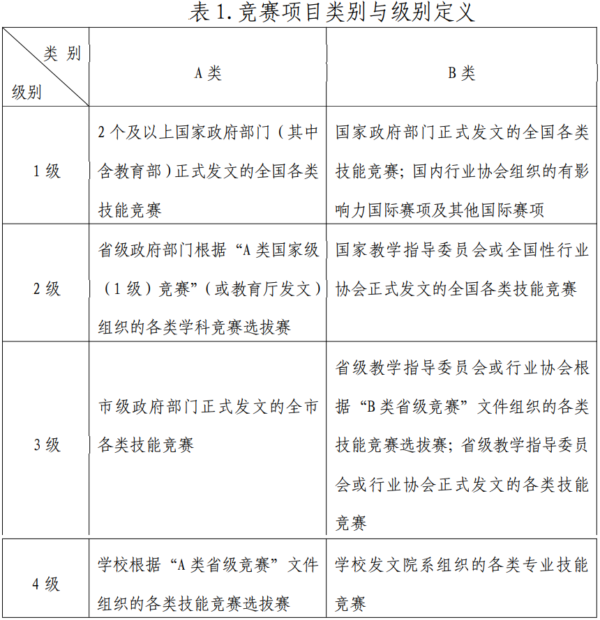
学校将竞赛项目分为四级,具体如下表1定义:

为了鼓励大家参与比赛,为学校和个人赢得荣誉,学校提供很好的奖励策略。学生如若获奖即可在学习上得到学校的认可如下表二,还能获得学校的现金奖励如下表三。


当然以上是看得到的好处,另外笔者认为重在参与,赢在过程,参与比赛的过程何尝不是给自己一次自我学习、自我提升的机会。大学校园活动异常丰富,每次参与都能促进我们的成长,锻炼我们的身心、提升我们的技能。待我们毕业之际必然破茧成蝶。另外,比赛会由学院教师倾心辅导,期待各位同学踊跃报名。